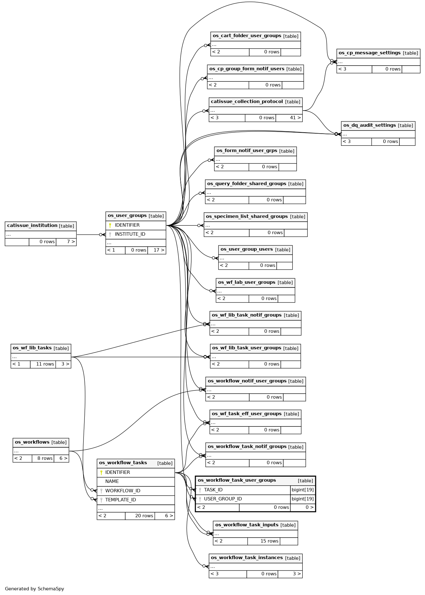
Columns
| Column | Type | Size | Nulls | Auto | Default | Children | Parents | Comments | ||
|---|---|---|---|---|---|---|---|---|---|---|
| TASK_ID | BIGINT | 19 | null |
|
|
|||||
| USER_GROUP_ID | BIGINT | 19 | null |
|
|
Indexes
| Constraint Name | Type | Sort | Column(s) |
|---|---|---|---|
| FK_TASK_UG_GROUP | Performance | Asc | USER_GROUP_ID |
| OS_WF_TASK_UG_UQ | Must be unique | Asc/Asc | TASK_ID + USER_GROUP_ID |

